
i
WARNING: Products on this page can expose you to a chemical, which is known to the St ate of California to cause cancer or reproductive harm. **For more information go to www.P65Warnings.ca.gov**
322
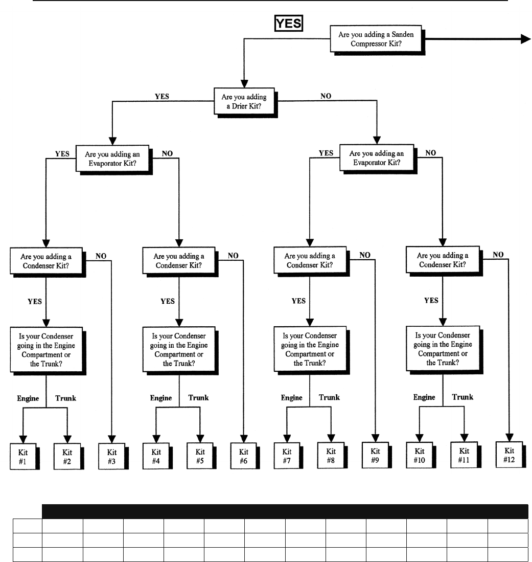
Hose Kits – See Flowchart & table for correct part number.
Want to update your hoses? We have kits for any application that include all of the barrier hoses you need in the correct
size, length, and with the correct ttings already crimped on. They are ready to install on any combination of stock and
Clark's aftermarket A/C systems for 61-69 cars. Let us build your hose kit for less money and time. Determine which
components are stock and which items you are replacing with our parts. To nd the kit you need, follow the Component
Flowchart from top to bottom and locate the part number in the table below for the kit number in the owchart.
YOU MUST READ THE TOP OF NEXT PAGE!!
Component Flowchart To Determine Hose & Fitting Kit
Kit #1 Kit #2 Kit #3 Kit #4 Kit #5 Kit #6 Kit #7 Kit #8 Kit #9 Kit #10 Kit #11 Kit #12
61-64 C11963 C11964 C11965 C11966 C11967 C11968 C11969 C11965 C11970 C11971 C11967 C11972
1965 C11911 C11883 C11912 C11913 C11886 C11914 C11915 C11889 C11916 C11917 C11892 C11918
66-69 C11882 C11883 C11884 C11885 C11886 C11887 C11888 C11889 C11890 C11891 C11892 C11893