
i
WARNING: Products on this page can expose you to a chemical, which is known to the St ate of California to cause cancer or reproductive harm. **For more information go to www.P65Warnings.ca.gov**
323
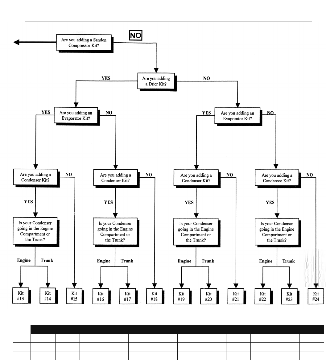
FLOW CHART USE ... PLEASE READ!!!
These charts assume that you are buying our parts and/or are using stock original equipment. You cannot assume
these hoses will t anything else! Each time you answer "yes," it means you are using our new parts. A "no" response
means that you are using a stock NOS. If you answer "no" to all the questions, then you end up with a full set of hoses
for a fully stock original AC. If you answer "yes" to all the questions, then you are using all our new parts. A combination
of "yes" and "no" responses means you are working with a mix of stock NOS & our parts. Start at the top of the chart
and work down.
Step 1 – Are you adding a Sanden Compressor? "No" – Start on the right hand page and we assume you are
staying with the stock NOS compressor
OR, Are you adding a Sanden Compressor? "Yes" – Start on the left hand page.
Component Flowchart To Determine Hose & Fitting Kit
Kit #13 Kit #14 Kit #15 Kit #16 Kit #17 Kit #18 Kit #19 Kit #20 Kit #21 Kit # 22 Kit #23 Kit #24
61-64 C11973 C11974 C11975 C11976 C11977 C11978 C11979 C11974 C11980 C11981 C11977 C11982
1965 C11919 C11895 C11920 C11921 C11898 C11922 C11923 C11901 C11924 C11925 C11904 C11926
66-69 C11894 C11895 C11896 C11897 C11898 C11899 C11900 C11901 C11902 C11903 C11904 C11905